尤物视频
English
主页
尤物视频
尤物视频概况
师资队伍
学科建设
本科生教育
研究生教育
科学研究
党建工作
学生工作
校友之家
菜单
尤物视频
尤物视频概况
师资队伍
学科建设
本科生教育
研究生教育
科学研究
党建工作
学生工作
校友之家
搜索
尤物视频
»
研究生教育
»
尤物视频公告
» 2022届农业生物环境与能源工程专业学硕预答辩安排
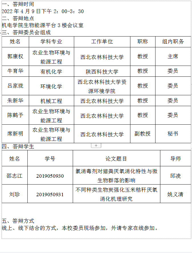
2022届农业生物环境与能源工程专业学硕预答辩安排
发布时间:2022-04-01
浏览:
次
尤物视频